关于2025年度东方医院教学奖励名单的公示
为充分调动东方医院广大教师及教育管理工作者的积极性与创造性,表彰在教育教学工作中涌现出的先进典型,根据京中东方内字(2024)9号文《北京中医药大学第二临床医学院(东方医院)教学激励制度》、《北京中医药大学东方医院中医住院医师规范化培训师资绩效评价及激励制度》 (2025 修订版)(京中东方内字(2025)42号),《北京中医药大学东方医院中医住院医师规范化培训经费管理办法》 (2025 修订版)(京中东方内字(2025)41号)结合2025年度教育教学工作实施情况,拟对以下集体与个人予以表彰。现将获奖名单公示如下:
一、院级以上评奖评优所获奖项

二、院级讲课比赛

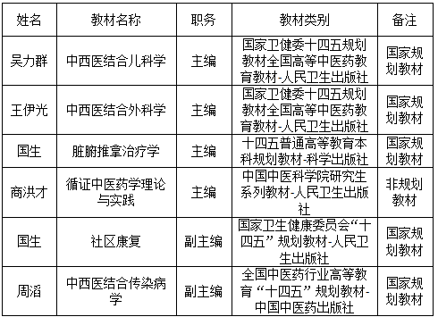
三、教材编写

四、辅导员班主任学生工作队伍建设院级荣誉

五、规培奖励
1、优秀规培科室

2、优秀教学主任

3、优秀教学秘书

公示期为2026年2月10日至2026年2月12日。
公示期间,如对公示名单有异议,请以书面形式向医院教育处实名反映,并注明联系方式和事实依据。对于匿名或超出期限的异议,原则上不予受理。
联系部门:北京中医药大学东方医院 教育处
联系电话:010-67616961
办公地址:北京中医药大学东方医院东楼南支722

京公网安备11010602050067